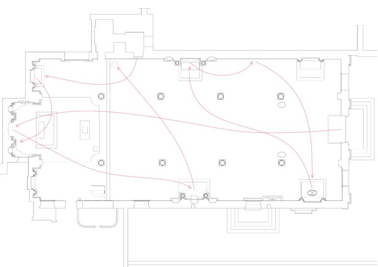
Ricollocazione tele Alessandro Maganza e Francesco Maffei – Vicenza
progetto di ricollocazione delle tele negli altari originali
2025
Chiesa di San Pietro, Vicenza
Rotary Club Vicenza - Diocesi di Vicenza
#
Architettura
CONTATTI
+39 389 6258504
+39 0444 304008
studio@carlodalbianco.it
NEWSLETTER
Email
*
SOCIAL
Instagram
Facebook
©2026 Carlo dal Bianco Studio. All Rights Reserved. P.IVA 02345460246
CREDITS
Privacy Policy
Cookie Policy
Progetti
Architettura
Design
Studio
Press
Collezioni (coming soon)
Contatti
Home
Architettura
Design
Studio
Press
Collezioni (coming soon)
Contatti
Instagram
IT
EN